Web Analytics Made Easy - Statcounter
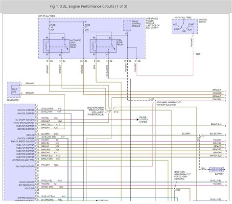
Jeep Cherokee XJ Wiring Diagram: Off-Road Electrical Fixes!

Jeep Cherokee XJ Wiring Diagram: Off-Road Electrical Fixes!

Jeep Cherokee XJ Wiring Diagram: Off-Road Electrical Fixes! [diagram] 1992 jeep xj wiring diagram